首页
技术及产品
我们的技术
产品中心
启能标准热库单元
启能户用热库
启能移动热库
解决方案与项目实例
解决方案
项目实例
大型建筑清洁供暖
工业余热节能利用
各种户用系统解决方案
市政管网盲区解决方案
热电厂主动型深度调峰
城市供暖安全保障体系
风电/光伏消纳平衡解决方案
既有管网供热能力优化/増容
大型商业体
写字楼
学校
分离网点
医院
酒店
居民小区
单户住宅
移动供暖
工业园区
新闻动态
全部新闻
公司新闻
行业新闻
荣誉资质
专利
证书
关于我们
企业简介
战略合作/客户
联系我们
业务合作
招贤纳士
EN
返回
首页
公司新闻
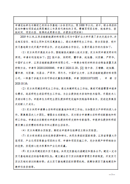
2021年江苏省研究生工作站申报公示
2021年江苏省研究生工作站申报公示
发布时间:2021-08-12
浏览量:29525
兹有我公司员工严军华参加2021年中国矿业大学联合申报产业教授。我公司同意其参加该申报,并保证其填写的资料全部属实。
上一个:储热行业重大利好!发改委:峰谷电价差原则上不低于3:1
下一个:启能首个“光伏+热库储能”清洁供暖项目在冬奥之乡启动
021-5068-7951
021-5068-7951